图/文 :王梦琦,段亮臣
近日,365英国上市医用荧光材料团队何隆薇教授和心血管分子靶标药理学与新药创制团队陈临溪教授进行深入合作研究,首次将高尔基体作为研究阿霉素心脏毒性的核心靶点,并成功开发了相应的诊断和治疗工具。研究团队联合开发了高尔基体靶向超氧阴离子(O2.-)/过氧亚硝酸盐阴离子(ONOO-)双响应荧光探针GHO和高尔基体靶向硫化氢供体小分子药物GADT这两种精密工具,为阿霉素诱导心肌损伤的分子机制探索提供了全新视角。相关原创性研究成果于近期在线在国际著名期刊《Advanced Healthcare Materials》(JCR一区TOP期刊,IF:9.6)。
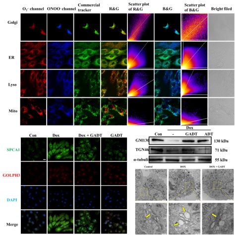
阿霉素(Dox)作为一种广谱蒽环类抗生素,一直是化疗方案的基石药物。然而,超过半数使用Dox的患者在一年内会出现心脏损伤,这种副作用极大地限制了其临床应用,且机制尚未明确。Dox在体内经烟酰胺腺嘌呤二核苷酸脱氢酶(NADH)、内皮型一氧化氮合酶(eNOS)还原酶等多种酶作用后,会产生超氧阴离子(O2.-),这些活性分子进一步与周围的一氧化氮结合,生成毒性更强的过氧亚硝酸盐阴离子(ONOO-),通过激活基质金属蛋白酶等途径,最终导致心肌细胞损伤。因此,监测O2.-和ONOO-浓度的波动或成为研究阿霉素心脏毒性的关键。高尔基体是真核细胞中的一种重要细胞器,当高尔基体受到诸如活性氧爆发等外部应激时,其形态发生改变,导致其内部成分的重新分配和蛋白质分泌和修饰的改变,此过程被称为高尔基应激。现今已有大量文献报道高尔基应激参与了各种重大疾病的发生发展,但是这一过程的具体分子机制仍未被揭示。为此,南华大学药学何隆薇教授团队和陈临溪教授团队进行深入合作研究,首次将高尔基体作为研究阿霉素心脏毒性的核心靶点,并成功开发了相应的诊断和治疗工具。

为了能够可视化高尔基体上的O2.-和ONOO-浓度变化,研究团队合成了荧光探针GHO,它具有良好的高尔基体靶向能力,并能够在响应O2.-后释放红色荧光,ONOO-释放蓝色荧光,这种双响应功能具有良好的选择性和低检测限。重要的是,它可以可视化成像心肌细胞内的高尔基体内的O2.-和ONOO-浓度变化,为高尔基体活性氧相关疾病的诊断提供了一个有利的分子工具。借助探针GHO的帮助,研究团队首次观察到了阿霉素诱导高尔基体上的O2.-和ONOO-浓度上升。进一步地,研究团队将荧光分析技术的诊断优势与小分子前药的治疗优势相结合,开发出了一套针对高尔基体的靶向诊断治疗策略。基于5-(4-羟苯基)-3H-1,2-二硫环戊烯-3-硫酮(ADT-OH)设计合成了靶向高尔基体的硫化氢(H2S)供体GADT。H2S已被证实对心肌细胞损伤具有治疗作用,而GADT能够精准向高尔基体输送H2S,呈浓度依赖性清除O2.-和ONOO-,缓解高尔基体应激,体现为恢复被Dox损伤的高尔基体基质蛋白GM130, TGN46的表达,并缓解由Dox导致的高尔基体膜结构肿胀,弥散。此外,透射电子显微镜结果显示,GADT可以有效缓解Dox导致的高尔基体肿胀和碎裂,进一步验证了GADT在保护高尔基体免受氧化应激损伤方面具有独特的优势。

为了证实高尔基体靶向硫化氢供体GADT的治疗效果是显著且广泛的,分别在斑马鱼和小鼠这两种经典的活体动物模型中进行了验证实验。在Dox致斑马心损模型中,GADT有效缓解了斑马鱼的心包水肿和血管栓塞以及房室损伤。在Dox给药的小鼠中,由探针GHO作为荧光诊断试剂,可以看到Dox在不同给药量下均导致了小鼠心脏荧光的上升,预示着Dox导致了小鼠心脏上活性氧的爆发,而GADT在不同给药量都体现了对活性氧的清除效果,表现为GHO的荧光减弱。因此,GADT能有效修复阿霉素诱导的心肌细胞损伤中的高尔基体损伤,在细胞、斑马鱼和小鼠等多个模型中均表现出显著的心脏保护作用。

该研究不仅揭示了高尔基体在氧化应激中的关键作用,更重要的是开创性地提出了针对细胞器的“诊断-治疗”一体化新策略,随着进一步的研究推进,这种针对特定细胞器的精准治疗策略,不仅可用于阿霉素心脏毒性的防治,还有望为其他氧化应激相关疾病提供新的治疗思路,展现出广阔的临床应用前景。该研究结果以“Fabrication of a Dual-Responsive Fluorescence Probe for Monitoring Cardiac Injury and Repairing by a Golgi-Targeting Hydrogen Sulfide Donor”为题发表于《Advanced Healthcare Materials》。365英国上市硕士研究生李澳和博士研究生陈哲为本论文共同第一作者,南华大学何隆薇教授和陈临溪教授为共同通讯作者,365英国上市为第一通讯单位。
地址:中国 湖南衡阳 常胜西路28号 联系方式:0734-8282914 邮编:421001 版权所有:365英国上市·(集团)有限公司-官方网站